Contratos del sector público

Para un mayor detalle ver: https://www.boe.es/eli/es/l/2017/11/08/9/con

El Sector Público contempla los siguientes tipos de contratos:


 

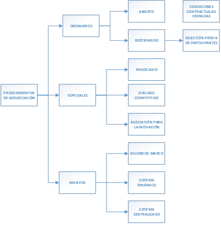
Los procedimientos de adjudicación de contratos que contempla la legislación española están en gran medida armonizados con la normativa europea. Existen tres grupos de procedimientos de licitación: ordinarios, especiales y masivos.

 

a. Procedimientos ordinarios:

Los procedimientos ordinarios se utilizan cuando la Administración sabe exactamente lo que necesita y establece previamente unas condiciones contractuales cerradas, es decir que no son negociables. El proceso es controlado por una mesa de contratación que se ocupa de vigilar los plazos, abrir la documentación de los ofertantes, comprobar la acreditación legal de los licitantes y el cumplimiento de todos los requisitos previos, calificar la documentación, valorar las ofertas de acuerdo al sistema de puntuación establecido en los pliegos y realizar la propuesta de adjudicación de la mejor oferta al órgano correspondiente.

Los procedimientos ordinarios pueden ser abiertos o restringidos.

  • i. Procedimiento abierto

En el procedimiento abierto la Administración hace una oferta pública con unas condiciones contractuales previamente establecidas a las que puede acudir  cualquier empresa que reúna las condiciones exigidas a presentar una oferta en el plazo establecido.

  • ii. Procedimiento restringido

En el procedimiento restringido se limita la presentación de ofertas mediante una selección previa en la que los futuros licitantes deben demostrar previamente una determinada solvencia  económico – financiera, administrativa y técnica. Se lleva a cabo en dos fases. En la primera se selecciona a los candidatos y en la segunda las propuestas y ofertas. A continuación se siguen los mismos trámites que en el procedimiento abierto. Este procedimiento es especialmente adecuado cuando se trata de servicios intelectuales de especial complejidad, como es el caso de algunos servicios de consultoría, de arquitectura o de ingeniería.

b. Procedimientos especiales

Los procedimientos especiales se utilizan en el caso en el que la Administración no tiene medios para expresar la necesidad, cuando busca fomentar el desarrollo tecnológico para mejorar determinadas infraestructuras públicas, servicios.

Los procedimientos especiales pueden ser: negociado, diálogo competitivo y concurso de proyectos con jurado. Solo se pueden utilizar en determinados supuestos tasados en la Ley de Contratos del Sector Público.

Por último también contempla los contratos denominados masivos cuando la administración necesita contratar obras, servicios o suministros recurrentes y con características muy similares.

  • i. Procedimiento con negociación

En este procedimiento el contrato se adjudica al licitador que de manera justificada elija el órgano de contratación, previa consulta y negociación de los términos y condiciones del contrato con una o varias empresas. Este sistema se caracteriza por una cierta flexibilidad en la negociación de las condiciones del contrato con los licitadores. Los aspectos económicos y técnicos que pueden ser objeto de negociación se determinan en los Pliegos de Cláusulas Administrativas Particulares. Una vez validada la documentación general y concluida la negociación se valoran las ofertas presentadas, se propone la adjudicación y se fijan los términos del contrato.

Este tipo de contrato es de aplicación:

  • Cuando sea necesario que la prestación, tal y como se encuentra disponible en el mercado, sea objeto de un trabajo previo de diseño o de adaptación por parte de los licitadores.
  • Cuando la prestación incluya un proyecto o soluciones innovadoras.
  • Cuando la Administración no pueda establecer con la suficiente precisión las especificaciones técnicas por referencia a una norma, evaluación técnica europea, especificación técnica común o referencia técnica, en los términos establecidos en la Ley.

ii. Diálogo Competitivo

En el diálogo competitivo el órgano de contratación dirige un diálogo con los licitadores seleccionados con la finalidad de que se le propongan soluciones capaces de satisfacer sus necesidades. La solución que resulte elegida servirá de base para que los candidatos presenten una oferta.

Se suele utilizar en contratos muy complejos, cuando el órgano de contratación considera que el uso del procedimiento abierto o restringido no responde a las necesidades del cliente. Se considera que un contrato es complejo cuando el órgano de contratación no es capaz de definir los medios técnicos necesarios o determinar la cobertura jurídica o económica de un contrato. Por regla general, se utiliza este procedimiento en los contratos de colaboración entre el sector público y el sector privado, Public – Private – Partnership (PPP).

El procedimiento se inicia con la publicación del anuncio de licitación en el que el órgano de contratación da a conocer sus necesidades y requisitos. El anuncio contendrá también los criterios que se aplican para la selección de los candidatos, así como el número mínimo o máximo a los que se invita a tomar parte en la contratación. A continuación se seleccionan las empresas más idóneas de acuerdo a los criterios de capacidad y de solvencia publicados. En el siguiente paso el órgano de contratación desarrolla un diálogo con las empresas seleccionadas para determinar y definir los medios adecuados para satisfacer sus necesidades. Pueden ser objeto de diálogo todos los aspectos del contrato. Una vez cerrado el diálogo, los participantes deben presentar su oferta final basada en la solución o soluciones presentes en el diálogo. A continuación el órgano de contratación evalúa las ofertas de los licitadores en función de los criterios de adjudicación establecidos y selecciona la oferta económicamente más ventajosa, debiendo para ello tener en consideración diversos criterios, no solo el precio. En este procedimiento se pueden establecer primas o compensaciones para los participantes en el diálogo, lo que se justifica porque las empresas seleccionadas han empleado recursos en la fase de diálogo para la elaboración del detalle del proyecto.

iii. Procedimiento de asociación para la innovación

La asociación para la innovación es un procedimiento que tiene como finalidad el desarrollo de productos, servicios u obras innovadoras y la compra ulterior de los suministros, servicios u obras resultantes, siempre que correspondan a los niveles de rendimiento y a los costes máximos acordados entre los órganos de contratación y los participantes. A tal efecto, en los pliegos de cláusulas administrativas particulares el órgano de contratación determinará cuál es la necesidad de un producto, servicio u obra innovadores que no puede ser satisfecha mediante la adquisición de los existentes en el mercado. Indicará asimismo qué elementos de la descripción constituyen los requisitos mínimos que han de cumplir todos los licitadores, y definirá las disposiciones aplicables a los derechos de propiedad intelectual e industrial. La información facilitada será lo suficientemente precisa como para que los empresarios puedan identificar la naturaleza y el ámbito de la solución requerida y decidir si solicitan participar en el procedimiento.

Para la selección de los candidatos se tendrá en cuenta su capacidad en los ámbitos de la investigación y del desarrollo, así como en la elaboración y aplicación de soluciones innovadoras.

Concluida la selección de los candidatos, el órgano de contratación les invitará a presentar sus proyectos de investigación e innovación.

Los contratos se adjudicarán únicamente con arreglo al criterio de la mejor relación calidad-precio.

No se negociarán los requisitos mínimos ni los criterios de adjudicación.

La asociación para la innovación se estructurará en fases sucesivas siguiendo la secuencia de las etapas del proceso de investigación e innovación, que podrá incluir la fabricación de los productos, la prestación de los servicios o la realización de las obras. La asociación para la innovación fijará unos objetivos intermedios que deberán alcanzar los socios y proveerá el pago de la retribución en plazos adecuados.

Finalizadas las fases de investigación y desarrollo, el órgano de contratación analizará si sus resultados alcanzan los niveles de rendimiento y costes acordados y resolverá la adquisición de las obras, servicios o suministros resultantes.

Las adquisiciones derivadas de asociaciones para la innovación se realizarán en los términos establecidos en el pliego de cláusulas administrativas particulares. Cuando la asociación se realice con varios empresarios la selección del empresario al que se deba efectuar dichas adquisiciones se realizará sobre las base de los criterios objetivos que se hayan establecido en el pliego.

iv. Concurso de Proyectos

Es un procedimiento especial, dentro de los contratos de servicios, diseñado para la obtención de proyectos en los campos de la arquitectura, ingeniería, urbanismo y procesamiento de datos.

c. Contratos masivos

Se utilizan acuerdos marco, sistema  dinámico y sistema centralizado. No se desarrolla por no entrar en el objeto de este documento.

 

Volver al artículo principal