Public sector contracts
For more detail see: https://www.boe.es/eli/es/l/2017/11/08/9/con
The Spanish Public Sector considers the following types of contracts:

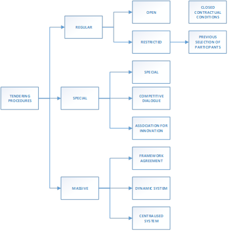
The procedures for awarding contracts under Spanish law are to a great extent harmonized with European regulations. There are three groups of tendering procedures: regular, special, and massive.
a. Regular tendering procedure
Regular tendering procedures are used when the Administration knows exactly what it needs and previously establishes closed, i.e. non-negotiable, contractual conditions. The process is controlled by a contracting board that is responsible for monitoring the deadlines, opening the bidder’s offer, checking the legal accreditation of the bidders and compliance with all the prerequisites, qualifying the documentation, evaluating the bids according to the scoring system established in the specifications and making the proposal for awarding the best offer to the corresponding body.
Regular procedures can be open or restricted.
i. Open tendering procedure
In the open procedure, the Administration makes a public offer with previously established contractual conditions to which any company that meets the required conditions may submit a bid within the established term.
ii. Restricted tendering procedure
The restricted procedure limits the submission of tenders by means of a prior selection in which prospective bidders must first demonstrate a certain economic-financial, administrative, and technical solvency. It is carried out in two phases. In the first phase, the candidates are selected and in the second phase, the proposals and bids are selected. This is followed by the same procedures as in the open procedure. This procedure is particularly suitable for particularly complex intellectual services, such as certain consultancy, architectural or engineering services.
b. Special tendering procedure
Special procedures are used in cases where the Administration does not have the means to express the need or when it seeks to promote technological development to improve certain public infrastructures and services.
The special tendering procedures are: Negotiated, Competitive Dialogue and Juried Project Competition. They can only be used in certain cases specified in the “Ley de Contratos del Sector Público”.
Finally, it also contemplates so-called mass contracts when the administration needs to contract recurring works, services or supplies with very similar characteristics.
i. Negotiated Procedures
In this procedure, the contract is awarded to the tenderer of the contracting authority's choice, after consultation and negotiation of the terms and conditions of the contract with one or more companies. This system is characterised by a certain flexibility in negotiating the terms and conditions of the contract with the bidders. The economic and technical aspects that may be subject to negotiation are determined in the Particular Administrative Clauses. Once the general documentation has been validated and the negotiations have been concluded, the bids submitted are evaluated, the award is proposed, and the terms of the contract are set.
This type of contract applies:
- When it is necessary for the service, as it is available on the market, to be the subject of prior design or adaptation work by the tenderers.
- When the service includes a project or innovative solutions.
- When the administration cannot establish with sufficient precision the technical specifications by reference to a standard, European technical evaluation, common technical specification, or technical reference, under the terms established in the Law.
ii. Competitive Dialogue
In the Competitive Dialogue, the contracting authority conducts a dialogue with the selected tenderers with the aim of proposing solutions capable of meeting their needs. The successful solution is the basis for the candidates to submit a tender.
It is often used for very complex contracts when the contracting authority considers that the use of the open or restricted procedure does not meet the client's needs. A contract is complex when the contracting authority is not able to define the necessary technical means or to determine the legal or economic coverage of a contract. Generally, this procedure is used for public-private partnership (PPP) contracts.
The procedure starts with the publication of the contract notice in which the contracting authority makes known its needs and requirements. The notice will also contain the criteria to be applied for the selection of candidates, as well as the minimum or maximum number of candidates invited to take part in the procurement. The most suitable companies are then selected based on the published capacity and solvency criteria. In the next step, the contracting authority conducts a dialogue with the selected companies to identify and define the appropriate means of meeting their needs. All aspects of the contract may be subject to dialogue. Once the dialogue is closed, the participants must submit their final offer based on the solution(s) presented in the dialogue. The contracting authority then evaluates the tenderers' offers based on the award criteria and selects the most economically advantageous offer, taking into account several criteria, not only price. In this procedure, premiums or compensation for dialogue participants may be established, which is justified by the fact that the selected companies have used resources in the dialogue phase for the elaboration of the details of the project.
iii. Innovation Partnership Procedure
The innovation partnership is a procedure for the development of innovative products, services or works and the subsequent purchase of the resulting supplies, services or works, if they correspond to the performance levels and maximum costs agreed between the contracting authorities and the participants. To this end, the contracting authority shall identify in the specific administrative specifications the need for an innovative product, service or work that cannot be satisfied by purchasing those available on the market. It shall also indicate which elements of the description constitute the minimum requirements to be met by all tenderers and shall define the provisions applicable to intellectual and industrial property rights. The information provided shall be sufficiently precise to enable entrepreneurs to identify the nature and scope of the solution required and to decide whether to apply to participate in the procedure.
The selection of applicants will consider their capacity in the fields of research and development, as well as in the development and implementation of innovative solutions.
Once the candidates have been selected, the contracting authority shall invite them to submit their research and innovation projects.
Contracts shall be awarded solely based on the best value for money.
Minimum requirements and award criteria shall not be negotiated.
The innovation partnership shall be structured in successive phases following the sequence of stages in the research and innovation process, which may include the manufacture of products, the provision of services or the execution of works. The innovation partnership shall set intermediate targets to be achieved by the partners and provide for the payment of the remuneration in appropriate instalments.
At the end of the research and development phases, the contracting authority shall analyse whether the results of the research and development reach the agreed performance and cost levels and decide on the procurement of the resulting works, services, or supplies.
Procurement arising from innovation partnerships shall be carried out in accordance with the terms established in the specific administrative clauses. When the partnership is carried out with several entrepreneurs, the selection of the entrepreneur to whom such purchases are to be made shall be made based on the objective criteria established in the specifications.
iv. Project Competition
It is a special procedure, within service contracts, designed for the procurement of projects in the fields of architecture, engineering, urban planning and data processing.
c. Massive contracts
Framework agreements, dynamic system and centralised system are used. Not developed as it is outside the scope of this document.