Fases de la intervención del DSC en los procesos de licitación
La complejidad y dimensiones de un contrato (volumen de activos y personal del proyecto, entorno en el que se lleva a cabo, sofisticación y dificultad del objeto contractual etc.) están correlacionadas positivamente con los riesgos de seguridad.
En los proyectos más emblemáticos o de mayor riesgo, el departamento de Seguridad Corporativa (DSC) debe concurrir con las áreas de negocio a lo largo de las distintas fases del proceso de licitación público o privado, en línea con los puntos que se exponen a continuación.
Lo ideal es que la Dirección del Negocio cuente con el DSC desde el mismo momento en que decide presentarse a una licitación. Existen varios motivos para ello, siendo el más determinante que si los riesgos de seguridad y los costes para su mitigación no se valorado en la oferta, la posterior puesta en marcha de sistemas y servicios de seguridad será mucho más difícil e irá en detrimento del margen del proyecto.
También puede ocurrir que:
- No se valoren adecuadamente o que queden ocultos al equipo de oferta riesgos de seguridad de gran impacto en términos operativos y de costes, como por ejemplo los que plantean los sindicatos o los grupos de delincuencia organizada en determinados países.
- No se tenga en cuenta el deber de protección –Duty of Care– del personal expatriado y no se adopten las medidas oportunas para garantizar dicha protección.
- Se dejen de incluir en un proyecto elementos necesarios para la seguridad durante las fases posteriores de operación y mantenimiento.
- No se establezca una estructura de seguridad adecuada (departamento, jefe de seguridad) o bien que esta función quede atribuida a algún socio del consorcio o UTE que no disponga de medios y procedimientos adecuados para atender a la función de seguridad y protección.
- Se den problemas de coordinación en el proyecto que afecten a funciones esenciales relacionadas con la seguridad como la gestión de crisis, continuidad de negocio, evacuación etc.
La actuación del DSC en apoyo al negocio será muy similar en la mayoría de procesos, ya se trate de contratos públicos o privados, ordinarios o llave mano, si bien en los contratos mixtos de obra y concesión de servicio convendrá tener en cuenta algunas pautas específicas.

1. Desde el anuncio previo hasta la adjudicación
En esta fase hay tres cuestiones a tratar:
- Diligencia debida de posibles socios en UTE/Consorcio.
- Análisis de los riesgos de seguridad del proyecto.
- Esbozo de la estructura de seguridad y posibles apoyos “back office”.
Diligencia debida de socios de UTE o Consorcio
La normativa de cumplimiento del grupo FCC obliga a realizar estudios de diligencia debida de terceros con los que se prevea colaborar o realizar operaciones. En este sentido, cuando se está negociando la creación de una UTE para la presentación de una oferta conjunta el Departamento de Cumplimiento deberá verificar la diligencia debida de los potenciales socios antes de la constitución de la UTE o consorcio. La Dirección de Seguridad del Grupo puede colaborar con estos estudios mediante la preparación de informes de fuentes abiertas para cumplimiento, mediante la conducción de servicios de investigación externa (detectives privados, empresas de investigación).
Análisis y valoración de los riesgos de seguridad del proyecto
Los riesgos de seguridad no suelen estar incluidos en los mapas que manejan los gerentes de riesgos en los grandes proyectos o que valoran los responsables en los proyectos más pequeños. La Dirección de Seguridad de FCC es la instancia adecuada para asesorar a las áreas de negocio sobre los aspectos geopolíticos y de seguridad, así como las condiciones de seguridad y los riesgos en la zona concreta donde se ubique el proyecto.
La valoración de riesgos de seguridad se apoya en un estudio ponderado de elementos que incluyen servicios de asesoramiento externo, informes de inteligencia de fuentes abiertas, contactos sobre el terreno, relaciones con los servicios de información, embajadas y cuerpos de seguridad y los informes realizados por el personal del DSC durante el desempeño de sus cometidos tanto en España como en el exterior.
El DSC debe recibir la información de las áreas de estudios que permita conocer y comprender la localización, objeto, estructura, fases y duración prevista de la obra. Se deben buscar los requisitos de seguridad del cliente, explícitos (nombrados directamente en los pliegos) o implícitos (derivados del cumplimiento de requisitos legales, como por ejemplo, la normativa de infraestructuras críticas, confidencialidad o protección de datos o del cumplimiento de estándares de fabricación o construcción nacionales). En ocasiones los requisitos no aparecen en los pliegos sino en el momento de firmar el contrato, como se expone más adelante. El método de contratación seleccionado influirá en la organización y estructura de los proyectos y por esa vía impacta también en la organización de seguridad y deberá ser tenido en cuenta.
En los proyectos internacionales es preciso contemplar los aspectos geopolíticos y el deber de proteger al personal expatriado. En determinados países, se debe prestar especial atención a los riesgos de carácter cultural – religioso y a la necesidad de formar al personal que se expatríe o que se contrate localmente. También se debe prestar atención a riesgos de tipo antisocial difíciles de percibir si no se conoce bien el país, como por ejemplo los que plantean determinados grupos sindicales en países de América Latina, los beduinos en países árabes o los grupos de etnia gitana en Europa.
En cuanto a metodología de valoración el DSC aplica la normativa ISO sobre gestión del riesgo (ISO 3100) y las orientaciones y estándares de mayor difusión internacional, como por ejemplo los de ASIS (General Security Risk Assessment Guideline; ANSI/ASIS/RIMS RA.1-2015 Risk Assessment).
Esbozo de la estructura y costes de seguridad y posibles apoyos “back office”.
Cuando se esté preparando una licitación de un proyecto emblemático o ubicado en países de un cierto nivel de riesgo (medio o superior), las áreas de negocio deben prestar una especial atención a las cuestiones de seguridad. Además, conviene tener en cuenta que el hecho de licitar como contratista único o en consorcio influye de manera muy significativa en la organización de la seguridad.
En los proyectos en solitario existe una mayor libertad de organización y son más fáciles de poner en marcha los apoyos de seguridad que pueda prestar el DSC o la realización de funciones como la gestión de respuesta ante incidentes, gestión de crisis y evacuación al no depender estas funciones de terceros ni haber requisitos de coordinación.
Cuando se licita formando parte de una UTE o consorcio lo habitual es que haya una muy distinta percepción del riesgo y de las soluciones de seguridad que se deben aplicar en cada caso entre los distintos socios del consorcio, sobre todo si entre los socios hay empresas locales. En este contexto, es frecuente que surjan desacuerdos sobre cómo enfrentar los riesgos y cómo organizar la seguridad, que haya funciones para las que no se haya previsto una buena coordinación o que no estén adecuadamente atendidas, como por ejemplo, la gestión de crisis o la evacuación del personal.
Con carácter general, si la licitación se realiza formando parte de una UTE o Consorcio y se trata de un proyecto emblemático en el que FCC tiene el liderazgo o una participación significativa, se debería intentar que la Seguridad del Proyecto sea liderada por FCC.
Por otro lado, para resolver los posibles problemas de coordinación de seguridad en los consorcios, se considera conveniente que el DSC establezca contacto con los Departamentos de Seguridad de las otras empresas del consorcio para acordar las líneas generales del plan de seguridad del proyecto y para prever, en caso de adjudicación del proyecto la creación de mecanismos de coordinación. En la mayoría de licitaciones estos contactos no podrán realizarse en la fase de estudio, sino que deberá esperarse a que se haya producido la adjudicación, pero no debe descartarse hacerlo en la fase de estudio cuando se trate de proyectos emblemáticos o muy complejos, liderados por FCC, en los que se aprecien riesgos de seguridad significativos o de difícil valoración y en los que se estime una elevada probabilidad de adjudicación.
2. Desde la adjudicación hasta la firma del contrato
Tras la adjudicación y antes de la firma el contrato, comienza la movilización y la planificación de detalle del proyecto y se inicia también la planificación de seguridad, partiendo de los informes que se hayan remitido a la unidad de estudios en la fase anterior, en los que se valoran los riesgos y costes de seguridad del proyecto y se dan las líneas generales para la organización de la seguridad.
Lógicamente los informes de seguridad anteriores a la licitación han sido elaborados partiendo de los supuestos de planeamiento y la información que haya proporcionado la unidad de estudios y por tanto para continuar con la planificación de seguridad se deberá llevar a cabo un análisis de mayor detalle en el que se tengan en cuenta las circunstancias concretas de la adjudicación y la información que se vaya conociendo. El problema es similar al que tienen las unidades de desarrollo de negocio tras la adjudicación del proyecto, que no es otro que profundizar y adaptar la oferta realizada y preparar la documentación y recursos necesarios para la ejecución del proyecto: estructuras de gobierno, documentación técnica y planos de ejecución, presupuestos, servicios a contratar etc.
En los grandes proyectos conviene designar a un responsable para atender a la función de seguridad y crear un departamento de seguridad, más o menos amplio en función de la necesidad, mientras que en los proyectos más pequeños la función de seguridad se puede asignar a otro miembro del staff del contratista, como por ejemplo el responsable de RRHH o el responsable de PRL. En este segundo caso, lo ideal es que estos responsables tengan unas nociones de seguridad y mantengan una relación funcional con el DSC de FCC.
Si se trata de una UTE o Consorcio en países de riesgo agravado y como ya se apuntó anteriormente, es conveniente reservar la posición de responsable de seguridad para FCC, pero si ello no es posible se debería tratar al menos de implicar al departamento de seguridad de FCC en su selección y reclutamiento pues ello redundará en beneficio de la seguridad del personal y activos de FCC.
El grado de detalle que deba tener el Plan de Seguridad del proyecto es una cuestión de valoración y conveniencia que tiene que ver con la importancia y riesgos del proyecto. En cualquier caso todo proyecto debería tener un plan de seguridad, aunque sea de mínimos.
En muchas licitaciones el contrato no está preparado y listo para la firma en el momento de la adjudicación o está solo esbozado y no totalmente definido. Si tal es el caso, se abre una negociación entre el adjudicatario y el cliente, que estará con frecuencia asesorado por un ingeniero o consultor, en la que se define el detalle de la relación contractual y en la que se irán conociendo de forma progresiva sucesivas informaciones y acuerdos que pueden afectar a la planificación de seguridad, como por ejemplo cualquier disposición que se haga sobre el reparto de riesgos, la aparición de requisitos sobrevenidos de seguridad, la estructura de gobierno del consorcio, el reparto de puestos o costes etc.
Durante esta negociación hay que tratar de inferir las implicaciones para seguridad que puedan derivarse de las propuestas del cliente. En ocasiones el asesoramiento del consultor puede llevar a la inclusión de requisitos o clausulas no contempladas en los documentos de la licitación que provoquen sobrecostes no previstos.
En caso de riesgos sobrevenidos o cambios significativos del nivel de riesgo durante la ejecución del proyecto sólo será posible repercutir al cliente los costes de seguridad no previstos si así se ha negociado antes de la firma. Conviene por lo tanto, a ser posible, incluir cláusulas que permitan renegociar la repercusión de los costes con el cliente ante la aparición de riesgos difíciles de valorar.
Por todo lo anterior, es conveniente que el DSC participe en el proceso de negociación del contrato y esté al tanto de todos los aspectos que puedan afectar al plan de seguridad del proyecto. La planificación de seguridad no podrá considerarse como concluida hasta que no se haya cerrado esta negociación.
En algunos procedimientos de contratación, normalmente de una administración pública, en los que el objeto del contrato es técnicamente complicado y difícil de definir o en los que se busca fomentar el desarrollo tecnológico se contempla una fase de negociación prolongada con uno o varios adjudicatarios potenciales durante la cual se inician trabajos técnicos con la finalidad de definir en detalle las especificaciones del proyecto al tiempo que se va avanzando en el desarrollo del mismo. Tal es el caso por ejemplo de los procedimientos con negociación, el diálogo competitivo o el concurso de proyectos con jurado. La ventaja de estos procedimientos es que pueden permitir que afloren los riesgos de seguridad de los proyectos, facilitándose así su tratamiento y el estudio de costes desde la fase de diseño. En este tipo de contratos FCC puede verse realizando “trabajos tempranos” antes de la adjudicación, trabajos que lógicamente pueden incluir aspectos de seguridad. El departamento de seguridad deberá participar también en la seguridad de estos trabajos tempranos.
El gobierno y la dirección de un consorcio se suelen hacer mediante un comité de dirección constituido por sus partícipes, que se reúne periódicamente para la emisión de directrices. Las cuestiones que se traten en este comité que afecten a la seguridad son comunicadas al departamento o responsable de seguridad del proyecto por la cadena jerárquica del consorcio. En determinadas circunstancias, cuando la problemática de seguridad del proyecto sea muy compleja o los riesgos muy elevados, puede convenir establecer una relación más directa entre el citado departamento o responsable de seguridad del consorcio y los departamentos o responsables de seguridad corporativa de los partícipes del consorcio, con la finalidad de facilitar el asesoramiento y la prestación de apoyos de back office.
Una posibilidad que ya se ha explorado en algún proyecto internacional liderado por FCC es la creación de un “Comité de Seguridad del Consorcio”, constituido por los directores de seguridad corporativa de las empresas partícipes, mediante la negociación y firma de un MOU autorizado por el Comité de Dirección del Consorcio. Este comité de seguridad puede ayudar a definir y poner en marcha la política de Seguridad del Proyecto, contribuir a los procesos de organización, selección y contratación del departamento o personal de seguridad, apoyar técnicamente y con inteligencia al departamento de seguridad o responsable de seguridad del proyecto, apoyar la contratación de sistemas y servicios de seguridad para el proyecto y coordinar las medidas que se puedan poner en marcha desde las sedes de las empresas, como por ejemplo las relativas a gestión de incidentes y crisis, las evacuaciones de personal, la mensajería de alerta al personal, el seguimiento de viajeros, etc.
3. A partir de la firma del contrato
La participación del DSC a partir de la firma del contrato y durante toda la fase de ejecución del proyecto tiene una doble vertiente de apoyo a FCC y apoyo al Consorcio.
La primera vertiente va encaminada a sensibilizar, apoyar y proteger al personal de FCC en el consorcio para dar cumplimiento a la “obligación de proteger”. En este cometido se emplean las herramientas y procedimientos habituales del departamento y se aplican las políticas establecidas en el nivel corporativo: inducción de seguridad del personal en el extranjero, consultoría de seguridad en viajes, travel tracking, mensajería de alerta, aplicación de geolocalización y llamada de emergencia, aplicación de comunicaciones seguras, telefonía satélite, despliegue de personal de seguridad en el exterior, centro de apoyo a expatriados en la Sede de las Tablas etc.
La segunda vertiente consiste en el apoyo a los responsables del proyecto y a su departamento de seguridad para la finalización y puesta en marcha del plan de seguridad, la valoración de los riesgos de seguridad, la contratación de sistemas y servicios de seguridad y en general la sensibilización y protección de personal y activos propios del proyecto.
Estas dos funciones son dos caras de una misma moneda, una centrada en el personal y activos de FCC y la otra como una declinación de lo anterior aplicada al consorcio/proyecto de que se trate en función de las circunstancias del mismo.
4. Operación y mantenimiento
En los proyectos mixtos de obra y servicio que llevan aparejado la operación y mantenimiento posterior a la construcción hay unas particularidades que conviene resaltar.
Si el proyecto requiere un responsable de seguridad dedicado conviene que sea designado y seleccionado por el DSC del Grupo FCC y que su labor tenga continuidad durante la fase de O&M.
Con carácter general si FCC va a ser el operario de una concesión o servicio por un plazo prolongado de seis o más años, conviene estudiar las necesidades de seguridad futuras de dicha concesión o servicio y tratar de incorporar al proyecto de construcción todos los sistemas que puedan ser necesarios para el plan de seguridad durante la operación, incluso aunque dichos sistemas no se hayan ofertado en la licitación. Ejemplos de esto son los sistemas electrónicos de seguridad (CCTV, sensores anti intrusión), los cableados, racks y conexiones necesarias, las edificaciones para el personal de vigilancia y control de accesos, los vallados, las barreras, bolardos y obstáculos físicos, los dispositivos de control de acceso, los espacios de aparcamiento para las visitas, etc.
En estos casos interesa obtener sinergias entre los elementos de seguridad de la obra y los que se van a necesitar para la fase O&M. Así por ejemplo, si se adecua el calendario de construcción para construir de forma temprana los vallados y canalizaciones perimetrales, se podrán instalar los postes de iluminación y cámaras de video vigilancia perimetral desde el principio y estos podrán emplearse no solo en la fase O&M sino también durante la fase de obra, con los consiguientes ahorros.
Partes intervinientes y su interrelación
En general, los contratos de construcción se caracterizan por:
a. Partes que intervienen
En un contrato de construcción suelen intervenir las siguientes partes:
- Un cliente (público o privado), que es el que siente la necesidad, la define y paga la obra.
- Un arquitecto o ingeniero que lleva a cabo el diseño del:
- Proyecto básico: formado por las memorias expositiva, justificativa, descriptiva, unos planos y presupuesto desglosado por partes.
- Proyecto de ejecución de la obra. Se compone de memorias y planos de cimentación y estructura, planos de detalle y esquemas y dimensionamiento de las instalaciones y el pliego de condiciones, mediciones y presupuesto.
- Uno o varios contratistas encargados de llevar a cabo los trabajos contenidos en el proyecto: obra civil, estructura metálica, instalación de equipos mecánicos, electricidad, fontanería, carpintería de madera o metálica, suelos, pintura, ornamentación exterior y jardinería, etc. El contratista puede ir en solitario o formando una unión temporal de empresas o consorcio. En Organización del contratista se detallan las diferentes formas de organización del contratista.
- Un arquitecto o ingeniero que lleve a cabo la dirección facultativa y control de la obra.

b. Relación entre partes
Se pueden establecer diferentes grados de relación entre las partes y esta relación puede ser contractual o a efectos de coordinación. El cliente puede:
- Disponer de contratos separados con cada parte implicada.
- Contratar a un ingeniero / arquitecto para el diseño y a otro para la dirección facultativa de la obra.
- Contratar por su cuenta a cada uno de los oficios que intervienen en la obra: albañil, fontanero, electricista, carpintería, pintura, etc.
- Establecer un contrato con un solo contratista principal, que se ocupará del diseño, de los trabajos de todos los oficios y del control y coordinación de todos los aspectos de la obra.
- Contratar el diseño general o de detalle por su cuenta o trasladarlo al contratista. En caso de que lo traslade al contratista, el diseño puede hacerse:
- Por los servicios técnicos propios del contratista.
- Por una consultora que forme parte de la UTE o consorcio del proyecto.
- Subcontratando, todo, o en parte, a una o varias consultorías de ingeniería.
c. Responsabilidad del diseño
El diseño de detalle de un gran proyecto puede ser de una complejidad extraordinaria. En los proyectos complejos como hospitales, líneas de ferrocarril, metro, carreteras, puertos, aeropuertos, etc. el cliente puede no estar en condiciones o no disponer del personal necesario y capacitado para proporcionar un diseño por lo que se limita a exponer lo que quiere o necesita en forma de requisitos.
El cliente tiene la posibilidad de encargar el diseño a un arquitecto o ingeniero, pero corre el riesgo de que cuando el contratista lleve a cabo el proyecto en cuyo diseño no ha participado puedan surgir conflictos durante la ejecución de la obra.
Por este motivo en la mayor parte de los casos los concursos internacionales de proyectos de construcción el diseño está a cargo del contratista adjudicatario.
Para soslayar los inconvenientes que pueden tener los dos métodos anteriores, que son extremos y contrapuestos, se han introducido nuevos métodos de contratación en los que el cliente y el contratista mantienen un dialogo orientado a definir y acordar un diseño definitivo dentro de los parámetros que permite el presupuesto de la obra.
d. Sistema de financiación
La financiación de proyectos suele ser de exclusiva responsabilidad del cliente. Sin embargo algunos proyectos de construcción de infraestructuras para el servicio público se pueden financiar con capital privado, a cambio de permitir la operación de la infraestructura por parte del contratista o de un tercero durante un plazo de tiempo en el que se calcula que la inversión efectuada tendrá el retorno que la compense. Pasado ese plazo la infraestructura es transferida o entregada definitivamente a la Administración correspondiente.
En Financiación de proyectos se detallan los sistemas de financiación de infraestructuras públicas con capital privado.
e. Forma de pago
El pago del trabajo ejecutado puede hacerse por el tiempo que lleva la obra o por unidad de obra ejecutada. En ambos casos el contratista debe presentar facturas por los trabajos y materiales realmente utilizados en la obra ejecutada, añadiéndole el Beneficio Neto Industrial que haya acordado con el cliente. Recientemente ha aparecido otra modalidad de pago aplicable a estas dos anteriores denominada “libro abierto” en el que el contratista debe explicar su estructura de costes y negociar con el cliente los que son reembolsables. Aunque este sistema forma parte de una Directiva Comunitaria, todavía no ha sido transpuesto a la normativa española. Hay una última modalidad, denominada “a tanto alzado” en la que los pagos se hacen de acuerdo a un sistema acordado relacionado con el progreso de la obra sin que el contratista tenga que presentar facturas de sus costes.
f. Por la asignación de riesgos
Con carácter general el cliente suele quedarse con los riesgos de Fuerza Mayor, Guerra y Terrorismo, aunque puede asignárselos también al contratista para que este se ocupe de asegurarlos.
Es ya habitual en el Grupo FCC establecer un mapa de riesgos por cada proyecto y también comienza a ser habitual entre los grandes clientes internacionales en contratos llave en mano pedir al Adjudicatario de una obra, servicio o concesión una Matriz Valorada de Riesgos que pueda servir como marco de negociación previo a la firma del contrato y como base de entendimiento en caso de aumento desmedido o de aparición de riesgos sobrevenidos o no contemplados.
En el sector público en España se contemplan el análisis del riesgo operacional en los contratos de servicios o de concesiones: por ejemplo el riesgo de que la demanda sea insuficiente, como ha pasado con las concesiones de las autopistas radiales de Madrid. Este riesgo normalmente lo asume el concesionario.
En los grandes proyectos internacionales llave en mano se puede negociar la asignación de riesgos y costes durante el proceso de negociación y formalización del contrato, puesto que además de los “normales” de una obra hay otros riesgos de naturaleza política, climatológica, laboral, social, regulatoria, etc. que son muy difíciles de valorar por parte de los licitantes al hacer sus ofertas.
Tipos de contrato
El sector público es el principal cliente de las empresas de construcción por la constante necesidad de renovación y mejora de toda clase de infraestructuras públicas destinadas fundamentalmente a la sanidad, a la educación y al transporte de personas y mercancías.
Para cubrir estas necesidades con los debidos controles, transparencia, igualdad de oportunidades, equidad, etc. el sector público en España, dispone de una completa normativa al respecto en la que se han traspuesto las directrices de la normativa europea. Los procedimientos de adjudicación de contratos públicos que contempla la legislación española están también en gran medida armonizados con la normativa europea o en vías de armonización.
En Contratos del sector público se proporciona un mayor detalle sobre estos procedimientos que también se pueden consultar en: https://www.boe.es/eli/es/l/2017/11/08/9/con
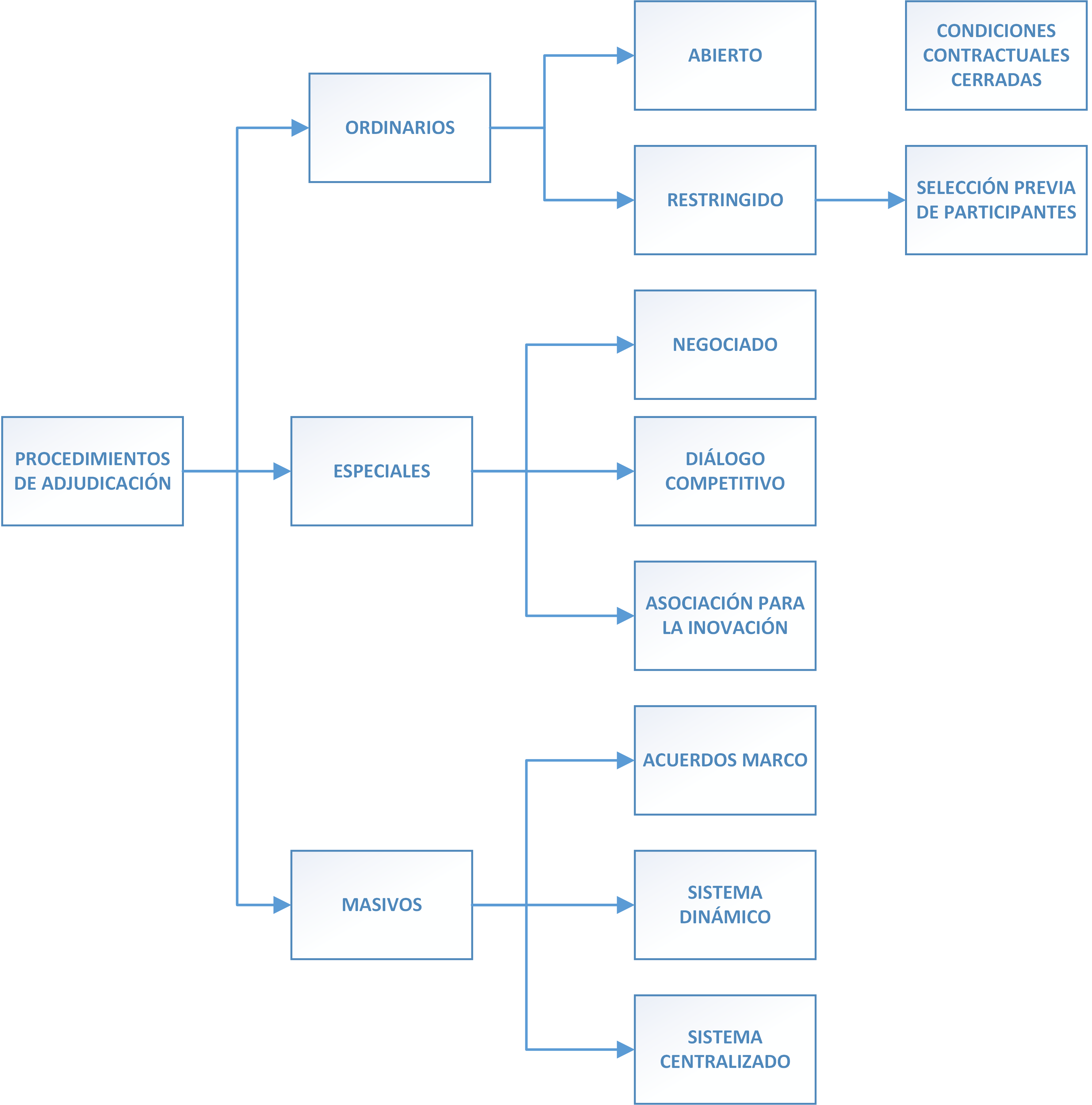
Existen tres grupos de procedimientos de licitación: ordinarios, especiales y masivos.
La diferencia fundamental entre los dos primeros es que el sector público emplea los procedimientos ordinarios cuando conoce con precisión lo que necesita y es capaz de plasmarlo en un contrato cuyas clausulas no son negociables. Si al proceso de licitación pueden concurrir todos los empresarios del sector se denomina procedimiento abierto, mientras que si al empresario se le exigen unas determinadas capacidades técnicas o financieras de partida, lo que requiere una selección previa de los que pueden concurrir al proceso, se denomina procedimiento restringido.
El sector público utiliza los procedimientos especiales cuando no tiene medios para definir la necesidad o cuando busca fomentar el desarrollo tecnológico para mejorar determinadas infraestructuras públicas o servicios. La principal característica de estos procedimientos es que a lo largo del proceso es posible negociar algunas de las condiciones del contrato.
Por último, los procedimientos masivos se aplican a satisfacer necesidades previstas y repetitivitas de obras, servicios o suministros recurrentes y con características similares.
El procedimiento de contratación ordinario abierto, que se puede tomar como modelo de referencia general, sigue las siguientes fases:
En los demás procedimientos el esquema varía ligeramente de acuerdo a las especiales características de cada uno.
Por su parte, el sector privado también recurre a las empresas de construcción para satisfacer sus necesidades de todo tipo, utilizando el contrato de obra o servicio privado, que es aquel celebrado entre particulares o entre sujetos en los que no existe interés público. En España los contratos del Sector Privado están contemplados en el Código Civil y se desarrollan en diversas normas específicas. La adjudicación de una obra o servicio en el Sector Privado no está sujeta a la misma normativa que en el Sector Público aunque para salvaguardar los intereses de las partes se siguen procedimientos similares.
En cada país existe uno o varios métodos de contratación de obra privada que se basan fundamentalmente en la relación contractual entre las partes. En España existe un método denominado tradicional. En los EEUU el Instituto Americano de Arquitectos AIA (American Institute of Architects) ha publicado desde 1975 varios estándares de métodos de contratación que se han extendido casi universalmente como el Design–Bid-Build equivalente al método tradicional español y posteriormente ha hecho lo mismo con otros métodos como el Design – Build. En Contratos privados se describen los diversos métodos de contratación aplicables a los proyectos de construcción.
Existe finalmente otro método de contratación denominado “llave en mano” empleado inicialmente por el sector privado para la construcción de grandes plantas industriales, especialmente del sector petroquímico y cuyo uso se extendió posteriormente entre los sectores públicos de los países en vía de desarrollo, con el objeto de promover la construcción de grandes infraestructuras y fomentar la industrialización. La falta de normativas y de capacidades locales para poner en marcha y controlar este tipo de obras llevó al desarrollo de diferentes “contratos tipo” denominados “llave en mano” frente a los contratos “tradicionales” del sector privado o los utilizados por las Entidades Públicas de los países desarrollados. En Contratos llave en mano se explica con mayor detalle su razón de ser y especiales características.
No existe una definición “universalmente reconocida” de los contratos internacionales “llave en mano” - también conocidos como “Turnkey contract”, “Clé en main” y recientemente EPC (Engineering – Procurement – Construction).
Dos asociaciones profesionales - la Fédération International des Ingénieurs Conseils (FIDIC) y la Engineering Advancement Association of Japan (ENAA) - se han ocupado de estandarizar los contratos internacionales de construcción. El Banco Mundial, recomienda la utilización del contrato-tipo de la FIDIC. En Estandares de contratos internacionales se describen estos dos estándares de contratos internacionales más empleados en proyectos llave en mano.
Por último en Tendencias en metodoligía de construcción se incluye un breve estudio de algunas tendencias actuales en los métodos de construcción que aparecen en las licitaciones públicas y privadas de obras.
Metodologia para el análisis de riesgos de seguridad
Para llevar a cabo los análisis de riesgos de seguridad son de aplicación la norma ISO con unas directrices sobre la gestión del riesgo de carácter general denominada ISO 3100:2018 (es) Gestión del riesgo. Directrices.
Por su parte ASIS ha publicado unas orientaciones y un estándar orientados al análisis y gestión de los riesgos relacionados con la seguridad:
Las orientaciones de ASIS recomiendan un proceso de siete pasos para llevar a cabo una valoración de los riesgos de seguridad aplicable a todas las situaciones en las que las personas o activos estén sometidos a riesgos relacionados con la seguridad que puedan resultar en la muerte o heridas en personas o en la pérdidas de activos. Estos siete pasos son los siguientes:
- Comprender la organización e identificar a las personas y los activos en riesgo.
- Enumerar los riesgos / vulnerabilidades
- Calcular la probabilidad o la frecuencia del riesgo
- Establecer el impacto de que se materialice el riesgo
- Desarrollar opciones para mitigar los riesgos
- Estudiar la viabilidad de implementar las opciones
- Hacer un análisis de coste / eficacia.
Bibliografía
ÁLVAREZ, MIGUEL et alli. “Integrated project delivery, an alternative to the usual form of construction work in Spain”, Building & Management, vol. 1-3, 2017, pp. 30-36. http://polired.upm.es/index.php/building_management/article/view/3656
AMERICAN INSTITUTE OF ARCHITECTS. Integrated Project Delivery: A guide, Version 1, 2007. http://info.aia.org/siteobjects/files/ipd_guide_2007.pdf
BERENGUEL FELICES, FRANCISCO. “Viabilidad de los contratos llave en mano para la provisión de infraestructuras públicas en España”, Ingeniería Civil, Nº 184, 2016, pp. 75-89 http://ingenieriacivil.cedex.es/index.php/ingenieria-civil/article/view/473/446
HERNÁNDEZ RODRIGUEZ, AURORA. “Los contratos internacionales de construcción llave en mano”, Cuadernos de Derecho Transnacional, vol. 6, nº 1, marzo 2014, pp. 161-235.
https://e-revistas.uc3m.es/index.php/CDT/article/view/1908/900
Ley 9/2017, de 8 de noviembre, de Contratos del Sector Público, por la que se transponen al ordenamiento jurídico español las Directivas del Parlamento Europeo y del Consejo 2014/23/UE y 2014/24/UE, de 26 de febrero de 2014.
RODRÍGUEZ SILVA, LUIS RACIEL. “Los contratos bajo la modalidad “llave en mano”: estudio teórico – doctrinal y algunas tendencias actuales”, Revista CES Derecho, vol. 2, julio-diciembre 2011, pp. 73-90.
SÁNCHEZ SAIZ - EZQUERRA, BRUNO et alii. “Project Management: Terminology for the Spanish Building Industry” 20th International Congress on Project Management and Engineering Cartagena (Spain), July 13-15th 2016, Cartagena, 2016, pp. 436-449.
TOURAN, ALI et alli. Transportation Research Board Report 131: A Guidebook for the Evaluation of Project Delivery Methods, Washington, 2009.